+55 19 3244-3143
mct@mctconsult.com.br
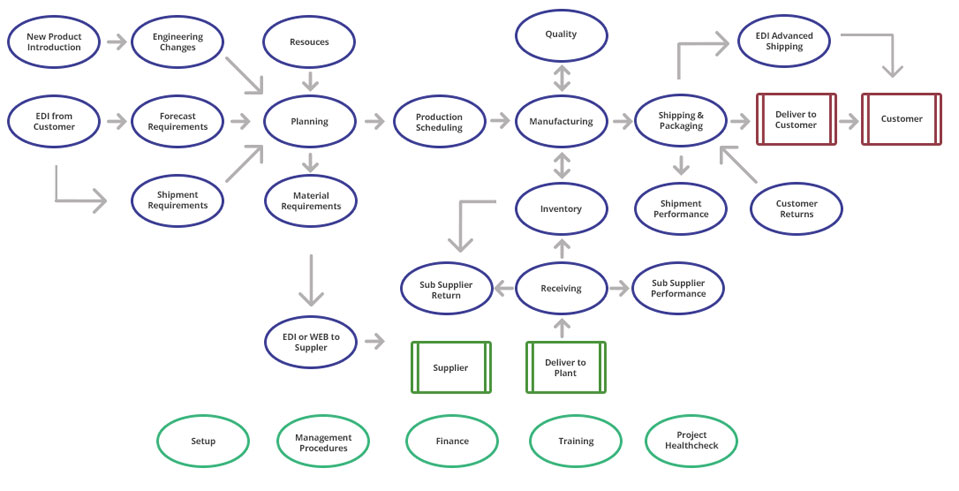
Gestão de Compras e Fornecedores
A excelência na operação da supply chain depende também da excelência nas atividades de suprimento e do desempenho dos fornecedores
A MCT apoia a evolução da cadeia de suprimento, quer seja em temas estratégicos como inteligência de mercado, quer seja em temas operacionais como auditorias logísticas.
Abordagem a aplicação de inteligência de mercado no fornecimento
Resultados:
- Escolha do melhor plantel de fornecedores
- Aplicação de tratamento diferenciado conforme a criatividade e estratégia corporativa
- Efetividade na utilização de inteligência de mercado a fornecedores
Abordagem a auditorias logísticas
Ao utilizar uma metodologia padronizada e testada, como MMOG/LE, obtemos os resultados:
- Entendimento claro do fornecedor quanto as exigências logísticas da empresa
- Planos de ação de melhorias claramente definidos
- Implantação de um processo de melhoria contínua com resultados efetivos no melhor fornecimento
